简历准备阶段
在2025年初的时候,听说公司要进行人员变动的情况,感觉情况不对,就开始准备面试了,但是平时的工作比较简单,也没有深刻的思考,拿不出难点/亮点项目,写出的简历就是流水账,所以决定开始先润色简历,回顾在公司这段时间的产出,网上有很多收费的,比如,月哥,鲨鱼哥,双越老师,鱼皮... 大佬的知识星球,但是身为程序员,本着能白嫖,绝不花钱的宗旨,请我的好朋友,deepSeek,以下是我优化后的简历

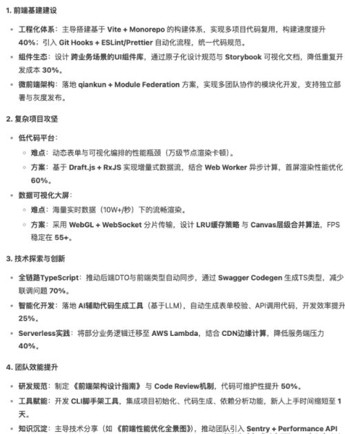
各方面都有设计:前端基建建设,复杂项目攻坚,技术探索与创新,团队效能提升,结合自己的一些过往经历,这一波简历优化,我给这个 👍
技能准备阶段
就按照简历专业技能,做的大致准备
框架源码的准备: Vue/React
构建打包工具: Webpack/vite/Rollup/Tsup
可视化: Echarts/Three/Canvas/SVG/SVGA...
跨端开发:小程序/Taro/Flutter/Electron/H5跨端通信
性能优化:编译性能,网络性能,渲染性能...
技术的探索及应用:Puppeteer/rrweb/PWA/AI Agent/Nest...
算法:还是按照之前面试的算法,轻微的准备了一下(树拍平,再转回树,两数之和,防抖,节流,字节京东promsie顺序问题)
面试记录
外包篇
美团(外包)
听面试官的意思,主要是做ai方向的,也就是这一次面试,让我知道,现在会ai,就会有很多机会
vue2 和vue3 响应式原理
v-model 是怎么实现的,具体input, select 如何实现
vue2 响应式原理有哪些弊端,哪些数组的方法改动,不会被监听到,是如何做到对数组的检测的
组件通讯的方式有哪些
手写code: tree->扁平化/ 扁平化 -> tree
了解过哪些AI 模型,有用过哪些
项目难点亮点,准备一两个
单点登录
小程序公众号授权流程
慧博(外包)
vue 和 react虚拟dom 的区别
什么是 react 的可中断
页面打开很慢,可能是哪些问题
react hooks 有哪些
js 加载很慢,有哪些原因
感易智能(外包)
AI Agent 本地搭建流程?
使用过程中,vue/react 的优缺点?
webpack 和vite 的核心区别: 编译时和运行时
vue2/vue3 的区别, vue3中封装过哪些hooks
react 大概用到过哪些版本,react17 和 react18的升级,引入fiber 架构的原因,可中断内部是如何实现,什么时候中断节点的渲染,浏览器如何验证时间为空闲时间?
react 常用的hooks 有哪些,react 做优化会用哪些hooks,(变量的优化,对状态的优化)
常用的git 命令,gitflow, merge / rebase
tree-shaking : 讲一下原理
构建工具做的优化有哪些?
npm pnpm yarn 对比。 npm 确定是扁平化的吗? pnpm 是如何避免幽灵依赖 ?
响应式,大屏适配方案有哪些,优缺点分别是什么?
浏览器的事件循环,哪些是微任务,宏任务,async / await | 全部都是微任务吗?,还有就是一道字节的promise输出问题
es6的...是深拷贝 / 浅拷贝 ?如果有循环引用,怎么处理?weekMap在vue的源码中有哪些体现?
说实话,以上外包面试,感易智能的面试,体验感最好,像自研的面试,而且有细节的挖掘,聊的也很愉快,薪资大概给涨10%左右,以上均面试,均得到了二面的通知,说明专业技能准备的还可以,于是我开始投递自研公司,也开始自研公司的面试。
技术大厂遇,前端-后端-测试,待遇和稳定性都还可以,感兴趣尝试下~
自研篇
融智通
盒模型: 是什么,由什么组成。加了缩进(text-indent)是否计算在盒模型
pro组件主要用于做什么,pro-table/ pro-form 解决什么问题,怎么做的
封装一个button,改如何封装
现有项目上,如何改动,兼容到大屏开发
canvas 绘制点,线,如何给canvas 添加点击事件
echarts 大批量数据展示,如何绘制5万条数据
组合式api的优缺点
地图相关的封装,一个性绘制多个点,有些地图提供的都是聚合,但是我的需求是不能聚合,可以提供一下思路。绘制大量点,为什么影响性能,分析一下?
pina vs vuex
hooks vs minx
点点互动
css盒模型
算法题:两数之和(写出三种解法)
异步任务队列,如何保证顺序一个一个执行。 还用过哪些promise 的静态方法,具体场景是什么
浏览器缓存,强缓存有什么缺点,为什么要有协商缓存
vue3 相 vue2 有哪些升级,defineProperty 一开始有性能问题,如何避免一开始递归加响应式
你封装过哪些hooks, 说说你是怎么封装的
自研组件库,亮点难点是什么
ts 中的泛型是什么
京东
1.vue react 虚拟 dom 的区别 2. vue react 双向绑定的区别
长列表如何优化渲染
为什么用webp, 不用png / jpg
视屏编码:h264 / h265
canvas / svg的区别,分别用来做什么
组件库如何升级
项目难点亮点:起码准备三个
什么是离屏渲染,有什么缺点
性能监控,你们是怎么做的, FPS如果低,解决方案是什么, FP/
im 消息丢包如何处理,重复数据如何处理
cli 实现流程,解决了什么问题,有没有结合ai 做一些cli 的尝试
业务为主,问你做的好的项目,把最近的业务流程讲下,对当前工作的认识
后续你的职业生涯规划,对自己的认知,对前端发展的理解
乐信圣文
自我介绍,别的什么都没问,然后就让写一道code,然后就被KO了, 😭😭😭,这道题放在code里一起写了
code 相关题目
有如下结构的字典, 根据成绩输出每个班级学生的名次
"一班": {
"张小丙": 87,
"张小甲": 98,
"张小乙": 90
},
"二班": {
"王七六": 76,
"王九七": 97,
"胡八一": 81,
"王六零": 60,
"刘八一": 81,
"李八一": 81
}
}题目解释 1. 分数相同的时候名次相同. 2. 当出现相同分数的情况下, 名次并不连续. 既排名在两个并列第一之后的学生名次是第三, 排名在三个并列第一之后的学生名次是第四. 3. 输出示例(不需要考虑输出顺序): 4. 后续我再提一些变动条件,你根据新的变化,重新提交代码,比如按全年级排名,名次可以连续.... 一班 张小丙 第3名 一班 张小甲 第1名 一班 张小乙 第2名 二班 王七六 第5名 二班 王九七 第1名 二班 胡八一 第2名 二班 王六零 第6名 二班 刘八一 第2名 二班 李八一 第2名
两数之和(写出三种解法)
tree -> flat flat -> true
实现一个控制并发的promise,类似p-limit
code 翻外篇
面的基本没什么特别难的题目或者步骤特别多的code,因为性价比不高,难的基本都是讲思路,简单的写一写,现在大家写代码,基本都用ai,但是遇到一些需要逻辑的,自己也要多想一想步骤。要是真的准备面试,一定要熟练的使用循环,数组,字符串,去重,Map,这些,熟练这些,对简单的code,才能以不变应万变
其他面试
其实还有很多家,但是问的都是大同小异,所以后面就都没有总结
项目篇
这一趴,是大家的分水岭,因为有的孩子,根本不会哭。也不用管是什么项目,只要用上STAR 法则,就高级
面试的本质是「讲故事」
半年时间面遍美团/京东/抖音等大厂后,我悟了:面试不是答题考试,而是一场精心策划的「技术故事会」。用STAR法则包装你的经历,让每个技术决策都变成引人入胜的剧情——这才是拿offer的核心竞争力。
技术架构选型:从被动回答到主动引导
Bad Answer:
"我们选了Vue3因为比较新"
会哭的孩子这样答:
"在重构老项目时,我们遇到Vue2响应式对TS支持弱、大型项目性能下降的问题(Situation)。经过对比Vue3的Composition API和Proxy响应式(Task),我们通过渐进式迁移方案(Action),首屏性能提升40%,类型错误减少70%(Result)。现在正在探索Vite+Vue3的原子化CSS方案(Future)"
技术亮点包装:
✨ Vue2/3响应式原理对比:从
defineProperty的递归性能问题,到Proxy如何解决数组方法监听🚀 Vite优势:用ESM实现秒级热更新,对比Webpack的bundle机制
🔧 分包策略:按路由分块+公共依赖提取,用
preload优化LCP指标
组件库开发:制造技术冲突
普通回答:
"我用pnpm做了个组件库"
降维打击版:
"在维护20+中台项目时发现表格需求重复率达80%(痛点),我们通过ProTable组件封装了:
配置化表单(JSON Schema驱动)
性能优化(虚拟滚动+动态字段加载)
插件体系(通过
useTable暴露生命周期)
现在开发效率提升300%,顺便产出《前端组件五步封装法》内部文档(掏出手机展示GitHub Star)"
监控系统
Bad Answer:
"我们接入了Sentry做错误监控"
会哭的孩子这样答: "当线上PV突破百万时,现有监控系统出现严重漏报(每天丢失30%错误日志),且平均定位时间长达2小时(Situation)。面对业务方要求将MTTR(平均修复时间)控制在30分钟内的硬指标(Task),我们自研了分层监控体系:
数据采集层:改造ErrorBoundary实现错误录制(rrweb+自定义埋点)
传输层:开发智能节流算法(错误去重率提升60%)
分析层:构建错误溯源图谱(自动关联Git提交/需求文档) (Action)。最终实现关键路径错误捕获率99.8%,故障定位效率提升400%(Result)。该方案现已成为集团前端监控标准(Future)"
技术亮点包装:
✨ 错误录制黑科技: 结合rrweb实现"错误现场复现",可还原用户操作路径(展示带操作轨迹的错误视频)
🚀 智能归因引擎:
// 核心归因逻辑(引发好奇)
const trackError = (error) => {
if (isDependencyError(error)) {
autoCreateJiraTicket('第三方依赖问题')
} else if (isHighFrequency(error)) {
triggerOnCallAlert() // 自动唤醒值班同学
}
}🔧 性能权衡艺术:
采样策略:关键业务100%采集 vs 长尾场景1%采样
传输优化:Web Worker压缩日志 + 指数退避重试
低代码平台
Bad Answer:
"我们做了一个低代码平台,可以拖拽生成页面。"
会哭的孩子这样答:
「从人工搬砖到智能装配——低代码如何让前端团队产能翻倍?」
Situation(痛点冲突):
公司中后台项目激增,但前端人力有限,每个表单/列表页仍需2-3天开发,业务方抱怨「等不起」
竞品已实现80%页面可视化搭建,而我们还在「CV工程师」模式 Task(技术挑战):
3个月内落地低代码方案,覆盖60%中后台场景
确保生成的代码可维护、可扩展,避免沦为「屎山生成器」
Action(破局方案):
协议驱动:
设计JSON Schema标准,一份配置同时驱动UI渲染+接口联调+权限控制
开发可视化编辑器,支持「AI辅助生成字段」(截图展示GPT-4生成表单配置)
性能保障:
运行时编译为React/Vue组件,避免传统低代码的「黑盒DOM操作」
实现「按需加载」,未使用的组件不会打包进产物(Webpack Bundle Analyzer对比图)
逃生舱设计:
允许导出标准代码,工程师可二次开发(录屏演示「一键转Vue单文件组件」)
内置「性能红线」,自动拦截嵌套过深的配置(错误提示截图)
Result(数据炸场):
简单页面开发从3天→10分钟(行政系统数据)
复杂场景定制需求减少70%(产品经理感谢邮件)
意外收获:生成的代码竟比部分人工写的更规范(ESLint通过率对比)
以上就是面经及项目上面的总结,其实平时也是写一些基础代码,简历上面的优化,找GPT或者deepseek就可以~
——转载自:赵小川
随时随地看视频