我正在参加CodeBuddy「首席试玩官」内容创作大赛,本文所使用的 CodeBuddy 免费下载链接:腾讯云代码助手 CodeBuddy - AI 时代的智能编程伙伴
你好,我是悟空。
一、背景
你是否有看过好的技术文章后,回头再找,很难找到的痛苦?
你是否有收藏了一堆好文链接,等下次再次访问的时候,发现网站挂了?
假如有一款工具,直接将网上的文章下载下来,并用 markdown 来存储,以后还可以离线观看,是不是就很舒服了。
这次我们借助 CodeBuddy 来 DIY一款下载文章的Chrome 浏览器扩展,一键转存文章成 markdown 文件。
二、Chrome扩展开发原理与流程
2.1 Chrome扩展的基本架构
Chrome扩展是基于Web技术(HTML、CSS、JavaScript)构建的软件包,可以扩展Chrome浏览器的功能。以下是Chrome扩展的核心架构和工作原理:
2.1.1 核心组件
Chrome扩展
├── Manifest文件 (manifest.json)
├── 用户界面元素
│ ├── 弹出页面 (Popup)
│ ├── 选项页面 (Options)
│ └── 侧边栏 (Sidebar)
├── 后台脚本 (Background Scripts)
├── 内容脚本 (Content Scripts)
├── 资源文件
│ ├── 图标
│ ├── 样式表
│ └── 其他资源
└── Web API访问
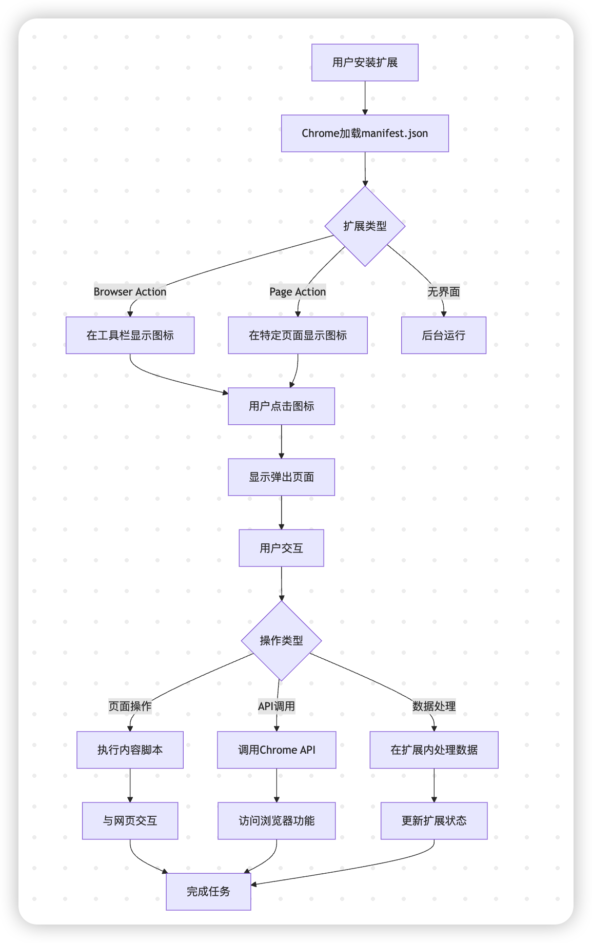
2.1.2 工作流程图

2.2 开发流程图

我们只需要开发一个本地的扩展就行,不需要上传到 Chrome 扩展商店。
三、让 CodeBuddy 帮我们写插件
3.1 编写 Chrome 扩展
提示语:帮我写一个 chrome 插件,将网页内容一键转成 markdown 文件。
然后 CodeBuddy 就开始写插件了。

它主要完成了这几件事情:
- 扩展程序结构:Chrome扩展通常需要manifest.json文件、背景脚本、内容脚本和弹出页面
- 核心功能:将HTML转换为Markdown的算法
- 用户交互:如何触发转换和下载Markdown文件
它会从 0 开始帮我们创建一个 Chrome 插件。
最后生成的文件结构是这样的:

3.2 安装 Chrome 扩展
将这个扩展安装到 Chrome 上。

安装方式如下:
- 打开Chrome浏览器,访问
chrome://extensions/ - 开启右上角的"开发者模式"
- 点击"加载已解压的扩展程序"
- 选择包含上述文件的目录
3.3 使用扩展
点击这个扩展,就会弹出转换为 Markdown。如下图所示:

点击转换为 Markdown 按钮,就会下载正在查看的这篇网页,并将其转换成 markdown 格式。
如下图所示,这是下载下来的 markdown 文件。

然后预览下文章内容,格式还是不错的。

四、问题
4.1 扩展的按钮在浏览器上显示乱码。
让 CodeBuddy 帮我们修改,即可解决。

4.2 导出的 markdown 文件名中文和英文都被替换成了下划线。
让 CodeBuddy 帮我们修改。

4.3 无法生成图片
试过好几次,CodeBuddy 都无法帮我生成 48*48,不确定是不是网络原因。
解决方案,到这个网站下载免费的图片。
https://icon-icons.com/
五、总结
通过本篇我们学习了浏览器扩展的卡发原理和流程、浏览器扩展的代码结构。然后用 CodeBuddy 帮我们写扩展,几分钟就完成了,但是中途也遇到了一些问题,CodeBuddy 都可以帮我们解决。
整体来说 CodeBuddy 在开发浏览器扩展这一块杠杠的!
随时随地看视频