
照片由 Jakob Owens 在 Unsplash 拍摄
作为一名机器学习工程师,我经常看到社交媒体上关于部署机器学习模型的重要性的讨论。我完全同意——模型部署是MLOps(模型运行操作)的一个关键部分。随着机器学习的应用增加,对可扩展和高效部署方法的需求也在增长,但具体实施细节往往仍不清楚。
那么,是不是意味着无论在什么情况下,模型部署都是一样的?实际上恰恰相反:我已经做了大约十年的机器学习模型部署了,每个项目的部署情况可能都不同。有许多方法可以部署机器学习模型,掌握了一种方法并不一定意味着你能精通其他方法。
剩下的问题就是:如何部署一个ML模型,还有我们应该怎样选择合适的方法?
人工智能模型可以以多种方式部署,但通常主要分为两大类。
- 云端部署
- 边缘部署
这听起来可能很简单,但有一个陷阱。对于这两类,实际上存在很多子类别。以下是我们将在本文中探讨的一些部署方案的非详尽图示。

本文探讨的部署子类别示意图。作者提供。
在讨论如何选择合适的方法之前,我们先来看看每一类:它是什么,优点是什么,缺点是什么,以及典型的技术栈。我还会分享一些个人的部署实例。让我们深入聊聊吧!
集成云端部署从我所见,当涉及到机器学习模型部署时,最受欢迎的选择似乎是云部署。这通常是人们需要掌握的内容来部署模型。但云部署通常指的是根据具体情境,可能是以下几种中的某一种。
- API 部署,
- 无服务器计算,
- 批量处理,
甚至在那些子分类中,还可以进一步细分,但本文不过多涉及。我们来看看它们的意思、各自的利弊,以及通常使用的技术栈。
API的部署API 代表应用程序编程接口。在云上部署模型的一种非常流行的方式就是通过API。一些最受欢迎的机器学习模型是通过API部署的,比如,可以通过 Google Maps 和 OpenAI 的 ChatGPT 的 API 来查询信息。
如果你还不熟悉API,要知道它通常是通过简单的查询来调用的。在你的终端里输入以下命令来获取前20个宝可梦的名字:例如:
在你的终端里输入如下命令:
// 假设这里填具体的命令
在你的终端里输入如下命令来获取前20个宝可梦的名字:例如:
// 命令示例
curl -X GET https://pokeapi.co/api/v2/pokemon # 获取 Pokémon API 数据
在底层实现中,调用 API 可能更复杂。API 部署通常包括一个标准的技术栈,通常包括负载均衡器、自动伸缩器以及与数据库的交互操作:

这是在云基础设施中部署 API 的一个典型例子。图片来源作者。
注意:由于API的具体需求和基础设施不同,此处的示例为了便于理解进行了简化。
API部署之所以受欢迎,有以下几个原因
- 很容易实现并集成到各种技术堆栈中
- 在云中利用水平扩展可以有效地扩展系统;此外,云提供商提供的托管服务可能减少了手动干预的需求
- 它支持集中管理模型版本和日志记录,从而实现高效的跟踪和复现
虽然API非常受欢迎,但也有一些不足之处。
- 可能因网络延迟或地理位置较远而产生延迟问题,当然,还需要一个良好的网络连接
- 在高流量情况下,成本可能会迅速上升(假设自动扩展功能已启用)
- 维护成本可能会变得很高,无论是管理服务费用还是基础设施团队的费用
总之,许多初创公司和技术公司广泛使用API部署,由于其灵活性,并且能够快速上市。但是,对于高流量情况,成本可能会迅速增加,维护成本也可能很高。
关于技术栈方面:有很多方法可以开发API,但在机器学习领域最常见的是的框架FastAPI和Flask。可以很方便地部署到主要的云服务商如AWS、GCP、Azure等,最好是使用Docker镜像。编排可以通过托管服务或Kubernetes来实现,这取决于团队的选择、规模以及技能水平。
作为云API部署的一个例子,我曾经为客户面向的网页应用部署了一个基于机器学习的解决方案,用于自动定价电动汽车充电站。想了解更多详情,可以在这里查看详细信息。
雷诺如何利用机器学习来扩大电动汽车的销量本文介绍的是如何在几个月内构建并部署了一个基于机器学习的解决方案,从而使雷诺能够扩大电动汽车销售pub.towardsai.net即使这篇帖子不包含代码,它也能给你一个用API部署应用的好想法。
API部署因其简单性而非常流行,可以轻松集成到任何项目中。但有些项目可能需要更大的灵活性和更低的维护成本:在这种情况下,无服务器架构可能就是解决方案。
无服务器计算另一种流行但可能不那么常用的选择是无服务器部署。无服务器计算意味着你运行你的模型(或任何代码)无需拥有或配置任何服务器资源。
无服务器部署具有几大优点,而且设置起来非常容易。
- 无需管理或维护服务器
- 不需要担心流量增加时的扩展问题
- 只需为实际使用的服务付费:无流量则几乎无成本,因此没有任何额外费用
不过,它也有一些限制存在。
- 对于大量查询,通常与管理 API 相比成本效益较低
- 冷启动延迟可能成为问题,因为需要启动服务器,从而导致延迟
- 内存使用通常设计有限:你不能总是运行大型模型
- 执行时间也有上限:通常不能运行超过几分钟的任务(例如 AWS Lambda 的最长执行时间是 15 分钟)
简而言之,我认为说无服务器部署在启动一个新的东西、不预计会有太多流量而且不想在基础设施管理上花太多心思时,是一个不错的选择。
无服务器计算由所有主要的云提供商以不同的名称提供,例如 AWS Lambda、Azure Functions 和 Google Cloud Functions 这些最受欢迎的服务。
我自己从来没有部署过无服务器解决方案,我主要专注于深度学习,通常会受到上述无服务器限制的困扰,但是有很多关于如何正确部署无服务器解决方案的教程,例如AWS的这篇文档。
虽然无服务器部署提供了一个灵活且按需的解决方案,但某些应用程序可能需要更为计划化的处理方式,例如批处理任务。
批量处理另一种在云上部署的方式是通过计划的批处理任务。虽然无服务器和API主要用于实时预测,在某些情况下,批处理预测更为合适。
无论是数据库的更新,仪表盘的刷新,还是缓存预测……只要不需要实时预测的场景,批处理通常是最佳选择。
- 处理大批量数据比实时处理更节省资源和减少开销,更好地体现“resource-efficient”的含义。
- 可以将处理安排在非高峰时段,从而减少总体费用,进而降低成本。
它带来了相关的弊端,当然。
- 批处理会导致资源使用量骤增,可能导致系统过载,如果不妥善规划。
- 批处理中的错误处理至关重要,因为您需要一次性妥善处理整个批次。
对于任何不需要实时结果的任务,可以考虑批处理:通常更加节省成本。但是,对于任何需要实时反馈的应用程序,这种方法就不适用了。
在许多公司中被广泛使用,主要用于ETL(提取、转换、加载)管道中,这些管道可能包含或不包含ML。其中一些最受欢迎的工具是:
- Apache Airflow 用于工作流管理与任务调度
- Apache Spark 用于快速处理大规模数据
作为批量处理的一个实例,我曾参与过YouTube视频收入预测项目。基于视频初期的收入数据这些数据,我们会根据这些数据预测未来5年的收入,采用多目标回归和曲线拟合的方法。

表示原始数据、多目标回归和拟合曲线的图表。作者提供。
在这个项目中,我们每个月都需要重新预测所有数据,以确保我们的初始预测与最新的预测一致。为此,我们使用了Airflow进行管理,这样每个月它都会自动触发一次新预测,基于最新的数据,并将这些预测结果存储到我们的数据库里。想了解更多关于这个项目的信息,可以看看这篇文章。
如何预测YouTube视频的收入?这个方法预测收入的误差不到6%,在数十位YouTuber中都得到了验证探索了各种云部署策略和工具之后,很明显这种方法提供了相当大的灵活性和可扩展性。然而,并不是所有的机器学习应用都适合采用云部署,特别是在需要实时处理、涉及隐私问题或受到财务资源限制的情况下。

云部署的优缺点列表。作者提供。
边缘部署开始受到关注,成为了一个可行选项。我们现在来深入探讨边缘部署,以了解它可能成为最佳选择的情况。
边缘计算部署
从我个人的经验来看,边缘部署很少被视为主要的部署方式。几年前,甚至我认为边缘部署并不是一个吸引人的部署选项。现在有了更多的视角和经验后,我认为任何时候它都应该是优先考虑的部署选项。
就像云部署一样,边缘计算部署也涉及到各种情况:
- 本地应用,网页应用,边缘计算和特定装置
尽管它们都具有一些相似的特性,例如资源有限和水平扩展的局限,每个部署选择都有自己的特点。让我们来瞧一瞧。
本地应用现在越来越多的智能手机应用程序集成了人工智能,这一趋势在未来可能会继续增长。一些大型科技公司,如OpenAI或Google,选择了通过API方式部署其大型语言模型(LLM),而苹果正在通过类似OpenELM这样的较小LLM来研究在iOS应用中的部署方案。确实,这么做有以下几个好处:
- 基础设施成本几乎为零,无需维护云,所有操作都在设备上运行
- 更好的隐私,无需将任何数据发送到API,所有操作都可以在本地完成
-
您的模型可以直接集成到应用程序中,无需维护多个代码版本
此外,苹果已经建立了一个出色的生态系统,用于在iOS中部署模型:您可以使用Core ML在M1、M2等苹果芯片上高效运行机器学习模型,并利用神经引擎进行非常快速的推理操作。据我所知,Android在这方面稍微落后一些,但也拥有一个很棒的生态系统。
虽然这样做在许多情况下确实非常有益,但仍有其限制:
- 手机资源限制了模型的大小和性能,并且这些资源还与其他应用程序共享。
- 重型模型可能会很快耗尽电池,这可能会给用户造成一种误导,觉得设备的性能不如预期。
- 设备碎片化,加上iOS和Android应用的差异,使得覆盖整个市场变得困难。
- 与云端更新相比,分散的模型更新可能会更具挑战性。
虽然原生应用部署存在一些缺点,但它是运行在应用中的机器学习解决方案的一个强有力选择。但在开发阶段可能会感觉更复杂,但一旦部署,与云部署相比,它会更加经济实惠。
说到技术栈时,主要有两种方式:iOS和Android。它们各自都有自己的技术栈,但它们共享一些相同特性:
- 应用开发:iOS 开发使用 Swift,Android 开发使用 Kotlin
- 模型格式:iOS 使用 Core ML(核心机器学习模型格式),Android 使用 TensorFlow Lite(轻量级机器学习模型格式)
-
硬件加速器:iOS 使用 Apple Neural Engine 作为硬件加速器,Android 使用 Neural Network API 作为硬件加速器
这只是对技术栈的一个简化。本非详尽的概述仅旨在涵盖要点部分,如果您感兴趣,可以从此开始深入了解
作为一个这样的部署的个人例子,我曾经为Android开发了一款阅读书籍的应用程序,在该应用中,他们希望用户通过摇动手机来翻页。例如,向左摇动手机翻到前一页,向右摇动手机翻到下一页,还可以用其他特定的动作执行特定的命令。为此,我使用手机加速度计的数据训练了一个模型,用于识别运动,模型较小。然后,将此模型作为TensorFlow Lite模型直接部署到应用中。
原生应用有很多优势,但只能运行在一种设备上,比如在笔记本电脑上就不能用。而一个 web 应用程序就能解决这些问题。
Web 应用Web应用程序部署意味着在客户端运行模型。基本上,它意味着在该浏览器使用的设备上运行模型的推理,不论是平板、手机还是笔记本(等等)。这种部署方式确实很方便。
- 您的部署可以在任何能运行网络浏览器的设备上运行
- 推理成本几乎为零:没有服务器,没有维护的基础设施……只需要客户的设备
-
只需一个代码库就可支持所有设备:无需同时兼顾 iOS 和 Android 应用的维护
注意:在服务器端运行模型等同于上述云部署选项中的一个。
虽然网页部署带来了不少好处,但也有一些明显的局限。
- 合理利用资源,尤其是利用TensorFlow.js进行GPU推理可能颇具挑战性。
- 您的网页应用需要兼容各种设备和浏览器,比如是否有GPU、是否使用Safari或Chrome、是否有Apple M1芯片等,这可能会带来高昂的维护成本。
- 您可能还需要为较慢或较旧的设备准备备用方案,例如当设备因为速度太慢而无法运行您的模型时。
与原生应用不同,模型没有官方大小限制。较小的模型下载更快,从而使整体体验更流畅,因此优先考虑会更好。而且,非常大的模型可能根本无法运行。
总的来说,尽管网页部署非常强大,但也存在重大限制,需要谨慎使用。此外,它还可能是一种我未提及的部署方式:微信小程序。
技术栈通常与Web开发中的技术栈相同:HTML、CSS、JavaScript(以及你想要使用的任何框架),当然还包括TensorFlow Lite用于模型部署。如果你对在浏览器中部署机器学习感兴趣,可以参考这篇博客,我在该博客中从头开始在浏览器中运行一个实时面部识别模型。
BlazeFace:如何在浏览器中实现实时对象检测一步一步地指导如何训练BlazeFace模型,从Python训练流程到JavaScript演示…towardsdatascience.com一个从Python训练流程到JavaScript演示的BlazeFace模型训练指南
这篇文章从使用PyTorch训练模型讲到最终上线的网络应用,可能对这种特定部署方式有一定的参考价值。
在某些情况下,原生和网页应用并不是可行的选择:我们可能没有网络连接,或者其他条件限制。这时候边缘服务器和特定设备就发挥作用了。
边缘计算服务器和特定的边缘设备除了本地和网页应用之外,边缘部署还包含其他形式。
- 边缘服务器部署:在某些情况下,本地服务器会运行模型,例如在一些工厂生产线、摄像头等环境中。主要因为隐私要求,这种解决方案有时是唯一的办法。
- 特定设备部署:如下,无论是传感器、微控制器、智能手表、耳塞、自动驾驶车辆等设备,都可能运行模型。
在边缘服务器上的部署可以非常接近基于API的云部署,技术栈也可能非常接近。
注意:也可以在边缘计算服务器上运行批量处理任务,或者使用单一的脚本来完成所有处理。此外,也可以使用单一的脚本来完成所有任务。
但特定设备上的部署可能涉及使用FPGA或低级编程语言。这是一整套完全不同的技能,可能会根据设备的不同而有所不同。有时也被称为TinyML,这是一项非常有趣且正在迅速发展的领域。
在这两种情况中,它们面临着与其他边缘部署方法相同的挑战:
- 资源有限,横向扩展通常不可行
- 电池可能也是一个限制因素,同样,模型大小和内存占用也可能有限制
即便有这些限制和挑战,在某些情境下,仍是唯一的可行方案,或最经济实惠的选择。
我曾经为一家公司部署过边缘服务器,该公司希望自动验证快餐店收银台上的订单是否准确。一个安装在上方的摄像头会观察收银台,通过计算机视觉和物体识别技术来比对实际物品与订单,如果发现不符,会立即发出警报。出于某种原因,该公司希望在快餐店内部署边缘服务器来执行这项任务。
以下是如下主要部署类型的概述及其各自的优缺点:

云部署的利弊列表。图片由作者提供。
考虑到这一点,怎么实际选择合适的部署方式呢? 并没有一个明确的答案,但在下一节中,我们将尝试给出一些规则,让大家更容易选择。
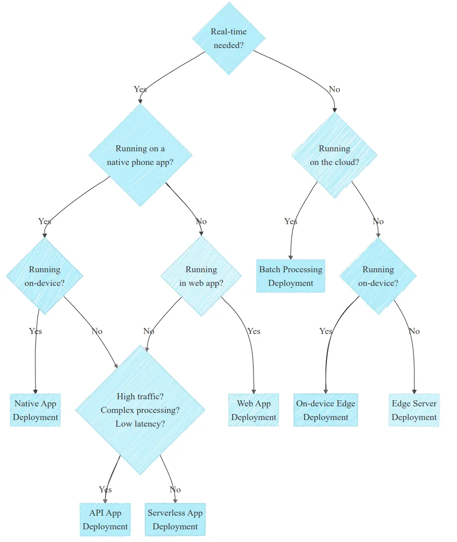
如何选择正确的部署?在得出结论前,我们来做一个决策树来帮你找到适合你的解决方案。
选择合适的部署方式需要理解特定的需求和限制,通常通过与利益相关者的讨论。记住每个案例都是独特的,有时可能是个特例。但下面的图中,我试着总结了最常见的几种情况,希望能帮到你。

部署决策图。注意,每个用例都是具体的。
这些图虽然很简,但仍可以简化成几个问题来引导你,帮助你找到正确的方向:
- 需要实时吗?如果不是的话,先考虑批处理;如果是的话,考虑边缘部署
- 解决方案是在手机上运行还是在网页上运行?尽可能地探索这些部署方式
- 处理复杂且繁重吗?如果是的话,考虑云部署
这虽然有点简单化,但在很多情况下还是很有帮助的。另外要留意的是,不过,为了简洁起见,省略了一些问题,不过,在某些情况下,这些问题其实非常重要:您有隐私方面的限制吗?您有连接方面的限制吗?您的团队有哪些技能呢?
其他问题可能会根据应用场景而出现;随着您对生态系统经验和理解的积累,这些问题会自然而然地浮现。但愿这能帮助您更轻松地部署机器学习模型。
结论和最后的想法虽然云部署常常是机器学习模型的默认选择,边缘部署可以提供显著的优势:成本效益高和更好的隐私控制。尽管存在处理能力、内存和能源等方面的限制,我认为边缘部署对于很多情况来说是个不错的选择。最终,最适合的部署策略应该符合您的业务目标、资源限制和具体需求。
如果你看到这里,我很想听听你对项目部署方法的看法。
随时随地看视频